Trybotics Logo

RaspberryPi 3/4 Extension Board for Add Extra Features to Raspberry Pi

DESCRIPTION

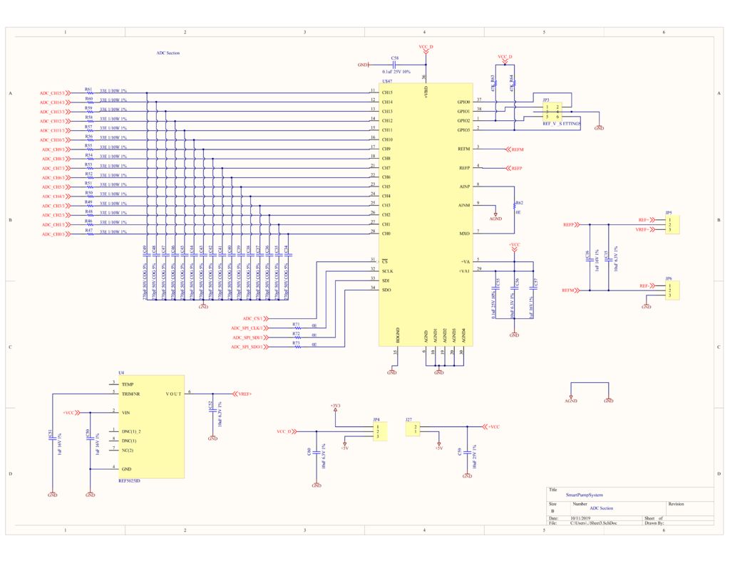
we know that raspberry pi 3/4 is not come with built in ADC(analog to digital converter) and RTC(real time clock)

so i design a PCB that contain 16 channel 12bit ADC, RTC, SIM7600 4G module, push buttons, relays, USB power out , 5V power out, 12V power out

BOM is attached below

Supplies:

BOM is attached below

Description:

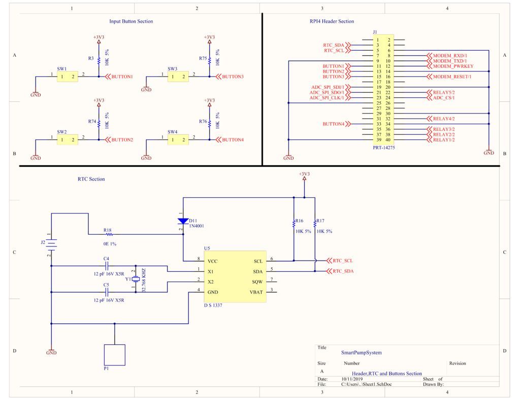
Schematics is design by section vice, in Schematics there is section for adc, rtc, power supply, relay, push buttons, sim7600 4g module, connector, raspberry pi

Description:

Description:

Description:

Description:

Description:

Description:

Description:

Description:

Description:

Description:

Description:

Description:

Description:

Description:

Description:

add 7-inch touchscreen LCD for view the sensor data, you will use this PCB as you want because it contain every thing what need for making any project.

know we able to connect any arduino sensor with raspberry pi and its has also connectivity for 4G network show we make IOT project with it easily.

more than 16 sensor connected with this PCB

5 relay is available for controlling for device or module

4 input buttons is available for give input to raspberry pi

RTC is available for correct time

4G connectivity for IOT project where Ethernet cable or WiFi is not available

and other advantages available of raspberry pi so used it.

here i put all thing in plastic container box.

Description:

all component listed in this file

Attachments


YOU MIGHT ALSO LIKE